新闻中心

“101号文”与“四万亿计划”的七大区别及给地方政府的五点建议

作者:商洛市城投    文章来源:未知

日期:2018-11-13 11:11:46    浏览量:10694

昨日,《关于保持基础设施领域补短板力度的指导意见》(国办发〔2018〕101号,以下简称“101号文”)一文,不仅引来了社会的广泛关注,同时对当前低迷的经济走势和地方政府融资平台,也带来了活力和信心。文件提出了加大在建项目和补短板重大项目的金融支持力度,合理保障融资平台公司正常融资需求,充分调动民间投资积极性和规范有序推进PPP项目等方面的措施。

通过研读和分析,我们认为,该文件对努力实现经济社会运行的稳中有进,有效解决当前政府投资和民间投资“双下降”局面,提振地方政府融资平台信心等方面将产生积极的促进作用。同时也深感该文件在再现当年国家推出四万亿经济提振计划的同时,开创性的将政府推动基础设施领域投资行为,进行了更加科学的规划与重构。在我国经济由高速增长转向高质量发展阶段全面系统的部署了政府投资项目、经济转型目标、金融政策环境、民间资本、国有企业及融资平台等相关因素及主体的指导性工作。因此,该文件将带来和以往完全不同的提振效果。

一、“四万亿计划”的十项措施及资金投向

 

2008年11月5日,时任国务院总理温家宝主持召开国务院常务会议,研究部署进一步扩大内需、促进经济平稳较快增长的措施。会议认为,国际金融危机日趋严峻,为抵御国际经济环境对我国的不利影响,必须采取灵活审慎的宏观经济政策,以应对复杂多变的形势。要实行积极的财政政策和适度宽松的货币政策,出台更加有力的扩大国内需求措施,加快民生工程、基础设施、生态环境建设和灾后重建,提高城乡居民特别是低收入群体的收入水平,促进经济平稳较快增长。会议确定了进一步扩大内需、促进经济增长的十项措施:

表1  2008年我国四万亿计划的十大措施

1.webp.jpg

来源:国家发展改革委网站

这项计划实施到2010年底,按照原国家发改委主任张平介绍,共投资约4万亿元,其资金投向大体如下表:

表2  2008年我国四万亿计划重点投资领域和投资规模

2.webp.jpg

来源:国家发展改革委网站

其中,四万亿的投资主要分布在民生工程,包括教育、医疗卫生、文化等社会事业,这部分投资占44%;结构调整、节能减排、生态建设,占整个投资的16%;重大基础设施项目建设,包括交通基础设施、铁路、公路、水利工程等则占23%;汶川地震后的灾后重建投资占比14%;其他公共支出占总投资3%。由此可以看出,并没有资金进入房地产和“两高一资”产能过剩行业。

二、“101号文”保持基础设施补短板力度的九大领域和十项措施

 

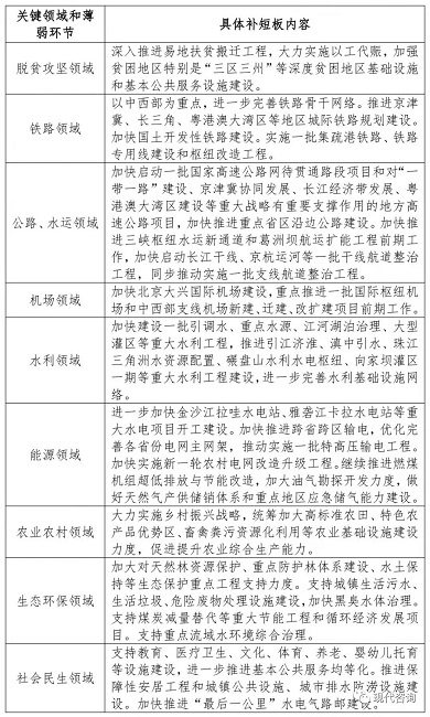
为聚焦关键领域和薄弱环节,保持基础设施领域补短板力度,进一步完善基础设施和公共服务,提升基础设施供给质量,更好发挥有效投资对优化供给结构的关键性作用,保持经济平稳健康发展,2018年10月31日国务院办公厅印发《关于保持基础设施领域补短板力度的指导意见》。其中,文件明确在九大关键领域和薄弱环节补短板,具体内容如下表:

表3  保持基础设施补短板的九大关键领域

3.webp.jpg

 

此外,101号文还提出了十项保持基础设施领域补短板的政策措施:

1.要加强重大项目储备;

2.要加快推进项目前期工作和开工建设;

3.要保障在建项目顺利实施,避免形成“半拉子”工程;

4.要加强地方政府专项债券资金和项目管理;

5.要加大对在建项目和补短板重大项目的金融支持力度;

6.要合理保障融资平台公司正常融资需求;

7.要充分调动民间投资积极性;

8.要规范有序推进政府和社会资本合作(PPP)项目;

9.要深化投资领域“放管服”改革;

10.要防范化解地方政府隐性债务风险和金融风险。

三、“101号文”与“四万亿计划”七大区别

(一)在加大政府投资的同时,鼓励民间资本积极参与

 

保持基础设施领域补短板,就需要将政府投资引导与社会资本参与结合。此次补短板,不单单以政府信用为依托进行项目融资,而是强调充分发挥市场配置资源的决定性作用,积极鼓励民间资本参与补短板项目建设。同时提出更好的发挥政府投资引导带动作用,为市场主体创造良好的投资环境。这与当时国家推出“四万亿计划”时,完全由政府投入和投融资平台参与的基础设施投资相比,还是有了本质上的区别。投资主体的多样化必然带来投资项目效率的发挥。

(二)围绕“供给侧改革与基础设施短板”精准滴灌

此次保持基础设施领域补短板力度,主要围绕全面建成小康社会目标和高质量发展要求,坚持既不过度依赖投资也不能不要投资、防止大起大落的原则,聚焦关键领域和薄弱环节,如中西部地区基础设施的短板、农村基础设施的短板以及生态环保领域基础设施和公共服务投资的补短板。这和2008年重点应对国际金融危机所导致的我国国民经济下滑,提出重点通过加大基础设施领域项目的投资,以铁(路)、公(路)、机(场)为代表的大型基础设施投资拉动经济发展和就业,以及在项目质量上也有明显的差别。

(三)“量力而行”保障项目合理融资需求

此次文件要求,在依法合规的前提下,统筹保障在建项目合理资金需求,推动在建项目顺利实施,确保工程质量安全,早日建成发挥效益,避免形成“半拉子”工程。同时,要根据地方财政承受能力和地方政府投资能力,合理安排工程项目建设,坚决避免盲目投资、重复建设。同时规范好地方政府举债融资,管控好新增项目的融资。这和“四万亿计划”下,部分地方政府盲目决策、盲目融资、贪大求洋搞重复建设相比,也称得上是实事求是、对症下药。

(四)“项目储备与滚动接续机制”约束盲目投资

文件提出,要加强重大项目储备。根据重大战略部署、国民经济和社会发展规划纲要、重大建设规划以及财政承受能力和政府投资能力等,对接经济发展和民生需要,分近期、中期、长期三类储备一批基础设施等重点领域补短板重大项目,形成项目储备和滚动接续机制。这和当年推行“四万亿计划”时,地方政府快速包装项目、盲目上项目形成了明显反差。文件要求地方政府从中长期计划入手,从经济发展、民生需要、财政承受能力等维度做好政府投资项目的储备和滚动,避免长官意志、盲目决策、盲目上马项目。

(五)坚持“控债防风险”,规范政府融资渠道

文件再一次提出加大财政约束力度,严禁违法违规融资担保行为,严禁以政府投资基金、政府和社会资本合作(PPP)、政府购买服务等名义变相举债。在不增加地方政府隐性债务规模的前提下,要求金融机构要在依法合规和切实有效防范风险的前提下继续保障融资,对有一定收益或稳定盈利模式的在建项目优先给予信贷支持。这和国家推行“四万亿计划时期,银行和金融服务机构完全以政府信用为基础,既不看项目也不看融资主体的实际情况,就盲目地给地方政府提供融资支持的情况相比,有了根本性的变化。

(六)规范有序推进PPP项目

文件提出,鼓励地方依法合规采用政府和社会资本合作(PPP)等方式,撬动社会资本特别是民间投资投入补短板重大项目。对经核查符合规定的政府和社会资本合作(PPP)项目加大推进力度,严格兑现合法合规的政策承诺,尽快落实建设条件。规范有序盘活存量资产,鼓励采取转让—运营—移交(TOT)、改建—运营—移交(ROT)等方式,将回收资金用于在建项目和补短板重大项目建设。这是国家在较高层面再一次重申要求PPP项目的规范推进,积极鼓励社会资本参与补短板重大项目,同时强调利用PPP模式盘活存量资产,并明确了回收资金用途。

(七)规范发挥好地方融资平台的作用

文件提出,金融机构要在采取必要风险缓释措施的基础上,按照市场化原则保障融资平台公司合理融资需求,不得盲目抽贷、压贷或停贷,防范存量隐性债务资金链断裂风险。在严格依法解除违法违规担保关系的基础上,对必要的在建项目,允许融资平台公司在不扩大建设规模和防范风险的前提下与金融机构协商继续融资,避免出现工程烂尾。对被划分为“退出为一般公司类”的融资平台公司则要审核放贷。在不增加地方政府隐性债务规模的前提下,对存量隐性债务难以偿还的,允许融资平台公司在与金融机构协商的基础上采取适当展期、债务重组等方式维持资金周转。支持转型中的融资平台公司和转型后市场化运作的国有企业,依法合规承接政府公益性项目,实行市场化经营、自负盈亏,地方政府以出资额为限承担责任。

四、给地方政府的五点建议

 

建议一:在城市建设和区域产业发展上位规划的前提下,调整优化政府性项目投融资体制机制,围绕“城市短板”建立项目库,并形成项目储备和滚动接续机制,一张蓝图干到底。坚持落实“花钱必问效、无效必问责”的原则,强化对项目资金的绩效管理。

 

 

建议二:按照国发〔2014〕43号文关于政府性债务管理顶层设计的要求,分项目属性,落实好项目资金来源,站在政府层面合理设计投融资规划,在控制政府隐性债务的前提下,优先选择一般政府债券和专项政府债券,作为项目资金来源。对于适合PPP模式运作的项目,在额度范围内,选用PPP模式,引入社会资本,解决资金和运营能力问题。在同等条件下,鼓励平台公司通过市场化融资支持政府基建短板项目,推动平台公司转型发展。

建议三:财预〔2017〕50号后,平台公司经历了近两年的“阵痛期”,101号文可以说又给平台公司带来了“生的希望”。面临本轮机遇期,地方政府要切实做到“点线结合”,支持平台公司的转型发展。“线”是平台公司的转型发展规划,这其中包含了公司的职能定位、业务布局、业务模式等,而“点”是指政府安排的各项补短板任务。地方政府和平台公司要有条清晰的“线”,做到让“点”融入到“线”上。平台公司只有做强做实,未来不管政策如何转向皆能从容应对,更好地服务于地方发展。

建议四:本次101号文把规范有序推进PPP项目作为十大措施之一,也是对PPP模式的肯定。针对前期PPP推进中的问题,地方政府不应谈虎色变,随着近几年的不断摸索和完善,PPP相关的制度建设和环境建设已经逐步完善,未来将进入理性发展阶段,地方政府应真正发挥PPP模式的优势,在符合国家部委出台的各类规范性文件要求的基础上,积极撬动社会资本投入补短板重大项目中。

建议五:针对当前经济问题,中央近期出台一系列重在“调结构、去杠杆、控风险”的政策,旨在转变地方政府的大融资、大基建的惯性思维理念,落实财政的刚性约束机制。目前从近期高层的表态来看,已经取得了一定成果,并没有彻底解决问题。所以说,国办发布的101号文不是政策的转向,只是带来了“软着陆”的时间,未来地方经济工作除了“六稳”和“补短板”之外,还将围绕“调结构、去杠杆、控风险”开展,地方政府惯性思维理念还需调整。

来源:中国城投网   作者:丁逸 王蓬 万文清 丁伯康